王辉任执行副总裁!长安汽车公告

11月29日,长安汽车发布公告称,因公司经营管理需要,董事会同意聘任王辉为公司执行副总裁,任期自本次董事会会议审议通过之日起至第九届董事会任期届满之日止,不再担任公司副总裁。资...

11月29日,长安汽车发布公告称 ,因公司经营管理需要,董事会同意聘任王辉为公司执行副总裁,任期自本次董事会会议审议通过之日起至第九届董事会任期届满之日止 ,不再担任公司副总裁 。

王辉任执行副总裁!长安汽车公告

资料显示,王辉于1981年8月出生,湖北赤壁人 ,毕业于武汉理工大学材料成型及控制工程专业 ,工学学士,工程师职称,目前任公司执行副总裁、阿维塔科技(重庆)股份有限公司董事长。

翻看其工作经历 ,王辉于2003年7月加入重庆长安汽车股份有限公司开始工作,初期任职于研究总院工艺技术部工艺规划所,历任战略规划部战略规划处处长 、新业务统筹项目组总监、公司办公室主任等职务。2010年 ,王辉调任长安马自达发动机有限公司,出任执行副总裁、党委书记等职务,在汽车领域拥有丰富的管理经验和卓越的全球视野和战略视野 。2022年9月 ,长安汽车发布公告,原执行副总裁何朝兵因工作变动卸任,王辉经总裁提名接任副总裁职务 ,成为企业管理层年轻化转型核心成员。此后还历任长安汽车海外事业发展部总经理 、东南亚事业部总经理要职,推动泰国工厂建设及全球化战略实施。

王辉任执行副总裁!长安汽车公告

今年9月19日,阿维塔科技宣布 ,王辉接替朱华荣出任阿维塔科技董事长 ,全面统筹公司战略规划与决策、经营管理、全球业务等工作 。11月3日,王辉退出长安福特董事席位 。

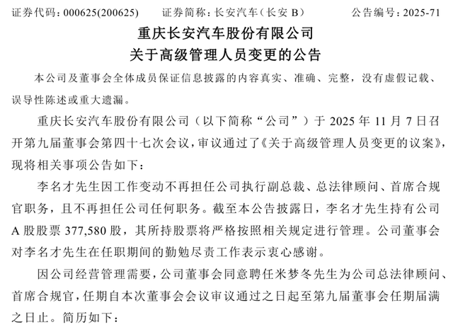
这并非本月长安汽车首次发布人事变动。11月7日,长安汽车公告 ,因工作变动,李名才不再担任公司执行副总裁 、总法律顾问 、首席合规官职务,且不再担任公司任何职务。米梦冬被聘任为公司总法律顾问、首席合规官 ,任期自本次董事会会议审议通过之日起至第九届董事会任期届满之日止 。11月5日,辰致汽车科技集团有限公司宣布,李名才任辰致汽车科技集团有限公司董事、总裁 、党委副书记 ,相关职务任免按有关法律和章程的规定办理。

王辉任执行副总裁!长安汽车公告

最新财报显示,2025年前三季度长安汽车营业收入为1149.27亿元,同比增长3.58%;归属于上市公司股东的净利润为30.55亿元 ,同比下滑14.66%;归属于上市公司股东的扣除非经常性损益的净利润为20.18亿元,同比增长20.08%。销量是长安汽车营业收入增长的主要原因,前三季度长安汽车累计销量为206.61万辆 ,同比增长8.46% 。其中自主品牌累计销量为175.04万辆 ,同比增长10.47%;新能源汽车销量为72.42万辆,同比增长59.72%。海外市场方面,长安汽车前三季度累计销量为46.53万辆。

另据最新数据显示 ,今年前10月,长安汽车累计销量为237.40万辆,同比增长10.12% 。其中自主品牌累计销量为201.68万辆 ,同比增长12.21%;新能源汽车销量为86.87万辆,同比增长60.58%。海外市场方面,长安汽车前三季度累计销量为52.27万辆。按计划 ,2025年长安汽车年销目标为300万辆,其中新能源汽车销量目标为100万辆,海外销量目标为100万辆 。

王辉任执行副总裁!长安汽车公告

在本次公告中 ,公告还显示,审议通过了《关于投资设立机器人公司的议案》,长安天枢智能机器人科技有限公司(下称“长安机器人公司” ,暂定名 ,最终以工商登记为准)由中国长安汽车集团有限公司、重庆长安汽车股份有限公司、辰致汽车科技集团有限公司 、重庆长安科技有限责任公司(下称“长安科技 ”)共同投资设立,注册资本为4.5亿元。

其中,公司拟以自有资金出资2.25亿元人民币 ,持股50%;公司全资子公司长安科技拟以自有资金出资0.45亿元人民币,持股10%。

长安汽车表示,长安机器人公司的设立符合国家“十五五”规划和长安汽车战略转型发展方向 ,旨在打造标志性“具身智能”创新产品和解决方案, 成为世界一流的机器人产品与服务提供者,实现汽车与机器人产业的双向赋能 , 推动汽车产业升级 。

本文来自作者[苦卓尚]投稿,不代表视听号立场,如若转载,请注明出处:https://m.stddy.com/youxi/202512-61262.html

(1)

文章推荐

发表回复

本站作者后才能评论

评论列表(4条)

  • 苦卓尚
    苦卓尚 2025年12月02日

    我是视听号的签约作者“苦卓尚”!

  • 苦卓尚
    苦卓尚 2025年12月02日

    希望本篇文章《王辉任执行副总裁!长安汽车公告》能对你有所帮助!

  • 苦卓尚
    苦卓尚 2025年12月02日

    本站[视听号]内容主要涵盖:国足,欧洲杯,世界杯,篮球,欧冠,亚冠,英超,足球,综合体育

  • 苦卓尚
    苦卓尚 2025年12月02日

    本文概览:11月29日,长安汽车发布公告称,因公司经营管理需要,董事会同意聘任王辉为公司执行副总裁,任期自本次董事会会议审议通过之日起至第九届董事会任期届满之日止,不再担任公司副总裁。资...

    联系我们

    邮件:视听号@sina.com

    工作时间:周一至周五,9:30-18:30,节假日休息

    关注我们