明明只是戏子,却把自己当大腕,论"耍大牌",这3位明星真够丢脸

文|好好明明名气不大,派头可不小。近年来,明星耍大牌之举已鲜有所见。毕竟身处互联网时代,公众视野无处不在,明星的一言一行皆如置于聚光灯下,接受大众审视与评判。现在的明星大多都是...

文|好好

明明名气不大,派头可不小。

近年来 ,明星耍大牌之举已鲜有所见。

明明只是戏子,却把自己当大腕,论"耍大牌"	,这3位明星真够丢脸

毕竟身处互联网时代,公众视野无处不在,明星的一言一行皆如置于聚光灯下 ,接受大众审视与评判 。

现在的明星大多都是走亲民路线,和粉丝网友友好互动。

明明只是戏子,却把自己当大腕	,论"耍大牌",这3位明星真够丢脸

一方面为自己积攒人气口碑,另一方面对自己的事业也有很大的帮助。

但偏偏有这三位明星 ,小牌大耍 ,直接葬送了自己的事业 。

明明只是戏子,却把自己当大腕,论"耍大牌"	,这3位明星真够丢脸

刘露

她是南京艺术学院的校花刘露,凭借清纯的外形签约芒果TV,成为了公司重点培养的新锐艺人。

对于22的刘露来说 ,能够登上《青春芒果夜》和谢娜张继科等大咖一起亮相,起点已经算高了。

明明只是戏子,却把自己当大腕	,论"耍大牌",这3位明星真够丢脸

甚至还参演了《三千鸦杀》、《时光与你都很甜》等各种热播剧,名气和曝光度都很高 。

就这样一个前途无限光明的新生代小花也被网友看作是潜力股。

明明只是戏子	,却把自己当大腕,论"耍大牌",这3位明星真够丢脸

但是没想到就是这样一位被寄予厚望的新人 ,会在高铁站彻底曝光自己的真实人品 ,断送自己的事业。

明明只是戏子,却把自己当大腕,论"耍大牌"	,这3位明星真够丢脸

起因是刘露在进行安检时,工作人员检查出她的行李中携带了超过规定容量的易燃压缩气罐 。

这种物品属于铁路运输禁止携带的东西。

明明只是戏子,却把自己当大腕	,论"耍大牌",这3位明星真够丢脸

当工作人员发现时,正在耐心跟她说可以办理邮寄或者给家人带回。

而刘露表面上答应配合着 ,却转头趁工作人员不注意偷偷将气罐带进了候车室 。

在被工作人员发现后,工作人员还是先进行劝阻,但没想到她直接情绪崩溃 。

明明只是戏子	,却把自己当大腕,论"耍大牌",这3位明星真够丢脸

不仅大声呵斥工作人员 ,甚至脏话连篇 ,在公共场合大吵大闹,引来了无数人的围观。

刘露的行为被一些网友放在了网络上,眼看控制不住刘露 ,工作人员只好报警求助。

明明只是戏子,却把自己当大腕,论"耍大牌"	,这3位明星真够丢脸

本以为面对警察,刘露的情绪能够有所平静,但没想到她的情绪更加嚣张 。

在民警处置的过程中 ,刘露多次打断了民警讲话,直接放出“我是公众人物”这种挑衅的话。

明明只是戏子,却把自己当大腕	,论"耍大牌",这3位明星真够丢脸

审讯时故意甩掉鞋子晃来晃去,当民警提醒她穿上鞋子时 ,她竟然要求民警给其找袜子。

除此以外 ,此人还不忘炫富:“自己这双价值五千块的鞋子,着实难以承载我这只脚 。”

明明只是戏子,却把自己当大腕	,论"耍大牌",这3位明星真够丢脸

这离谱的发言和恶劣的行为被曝光后,直接在全网引发哗然。

这还没红就已经飘成这样 ,不敢想象以后要是火了会怎么样。

明明只是戏子,却把自己当大腕,论"耍大牌"	,这3位明星真够丢脸

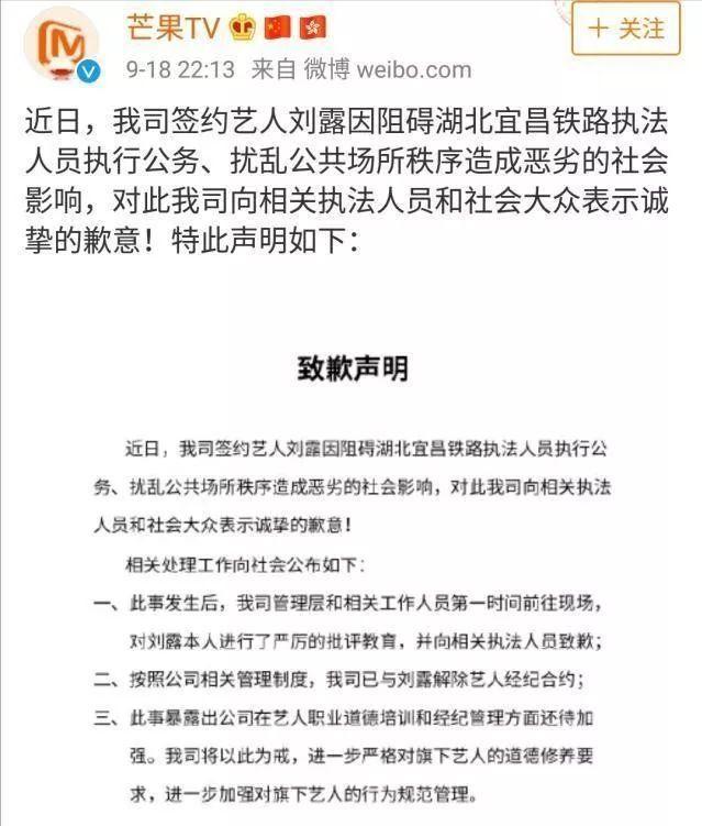
事情发酵后,宜昌东站的派出所发布了官方通报,还原了事情全貌 。

最终处理结果揭晓 ,刘露因阻碍执法人员执行职务,违反相关法规,被依法处以行政拘留五日的处罚。

明明只是戏子	,却把自己当大腕,论"耍大牌",这3位明星真够丢脸

不仅如此,央视新闻 、人民日报等各种官方媒体也纷纷点名批评。

明明只是戏子	,却把自己当大腕,论"耍大牌",这3位明星真够丢脸

官方的点名彻底给这件事情定了性 ,而刘露的职业生涯也算是彻底结束了 。

明明只是戏子,却把自己当大腕,论"耍大牌"	,这3位明星真够丢脸

虽然刘露也试图发文道歉弥补过错,但已经是无济于事了。

明明只是戏子,却把自己当大腕	,论"耍大牌",这3位明星真够丢脸

毛俊杰

如果说刘露是初生牛犊不怕虎,那么毛俊杰的塌房就显得难看。

作为中央戏剧学院的科班生 ,毛俊杰和白百何、唐嫣都是同班同学 。

明明只是戏子,却把自己当大腕,论"耍大牌",这3位明星真够丢脸

当年拍摄《非亲兄弟》正式出道 , 。之后《丑女无敌》、《命运呼叫转移》等各种影视剧都有毛俊杰的身影。

资源稳定且知名度够高,但没想到在一场“海关风波 ”中却亲手毁掉了自己的路人缘。

明明只是戏子,却把自己当大腕	,论"耍大牌",这3位明星真够丢脸

2021年,毛俊杰突然在微博上发文 ,以自己“宝妈”的身份控诉上海虹桥机场边检工作人员态度恶劣,故意刁难她 。

作为公众人物,毛俊杰的控诉迅速在网络上发酵 ,将自己塑造成弱势群体,很快就获得了同情。

明明只是戏子,却把自己当大腕	,论"耍大牌",这3位明星真够丢脸

而偷鸡不成蚀把米,官方将完整的执法视频晒出后,直接将舆论反转 ,

原来是毛俊杰在入境时因携带的行李需要申报,工作人员依法对其询问。

明明只是戏子,却把自己当大腕	,论"耍大牌",这3位明星真够丢脸

全程保持耐心礼貌,还多次解释相关的规定 。

是毛俊杰态度恶劣 ,拒接配合。

毛俊杰声称自己被“扣留一个多小时”,而监控显示,实际的查验时间仅有9分钟。

明明只是戏子	,却把自己当大腕,论"耍大牌",这3位明星真够丢脸

最严重的是 ,毛俊杰在未经过允许的情况下 ,将工作人员的照片发到网上,试图引起网暴 。

真相大白后,毛俊杰的风评受到了严重影响 ,网友纷纷指责毛俊杰利用观众信任颠倒黑白。

明明只是戏子,却把自己当大腕,论"耍大牌"	,这3位明星真够丢脸

明明只是戏子,却把自己当大腕,论"耍大牌"	,这3位明星真够丢脸

这场风波让毛俊杰的口碑一落千丈,资源急剧缩水,逐渐淡出了公众视野。

明明只是戏子	,却把自己当大腕,论"耍大牌",这3位明星真够丢脸

曾轶可

而同样是机场 ,这位艺人居然也犯了同样的错误 ,

曾轶可曾经一首“七月份的尾巴,你是狮子座 ”火遍全网 。

明明只是戏子,却把自己当大腕	,论"耍大牌",这3位明星真够丢脸

顺利签约唱片公司,还推出了多张个人专辑 ,个人演唱会也是座无虚席。

但这个看起来文静的艺术歌手,私下里却是如此嚣张跋扈。

明明只是戏子,却把自己当大腕	,论"耍大牌",这3位明星真够丢脸

曾轶可在首都机场边检入境时,当时她带着帽子通过自动查验通过 。

机器开始报警 ,民警便让她脱帽进行面相比对 。

明明只是戏子,却把自己当大腕,论"耍大牌"	,这3位明星真够丢脸

而曾轶可却拒不配合 ,不仅对民警爆粗口,还强词夺理。

民警为了避免影响其他旅客,想将其带到其他通道沟通。

明明只是戏子	,却把自己当大腕,论"耍大牌",这3位明星真够丢脸

而曾轶可不仅没有意识到自己的问题 ,还在离开机场后在微博上发文歪曲事实 。

不仅声称自己受到工作人员的刁难,还公开曝光了民警的个人信息和证件照片。

明明只是戏子,却把自己当大腕	,论"耍大牌",这3位明星真够丢脸

最后舆论声越来越大,为了还原真相 ,也是官方的通报击碎了她的谎言。

关于曾轶可曝光民警个人信息的行为造成严重的侵权行为 。

明明只是戏子,却把自己当大腕,论"耍大牌"	,这3位明星真够丢脸

曾轶可的谎言被戳穿 ,全网震怒,性质太过恶劣。

一夜间,曾轶可掉粉将近十万 ,原本定好的商业演出也被紧急取消,合作方纷纷撤离。

明明只是戏子,却把自己当大腕	,论"耍大牌",这3位明星真够丢脸

更为讽刺的是,曾轶可的“耍大牌”行为还不止一件 。

明明只是戏子	,却把自己当大腕,论"耍大牌",这3位明星真够丢脸

在2021年的跨年演唱会上 ,她迟到一个小时,上台后却说“我不太喜欢说话”,唱完歌就匆匆离开。

这行为彻底激怒了粉丝 ,不少粉丝纷纷怒喊“退票 ”。

明明只是戏子,却把自己当大腕,论"耍大牌",这3位明星真够丢脸

刘露 、毛俊杰、曾轶可这三人不仅都是在机场闹出了丑闻 ,而且结局也都相似 。

明明只是戏子,却把自己当大腕,论"耍大牌"	,这3位明星真够丢脸

公众人物并不是凌驾于规则之上的筹码,也在时时刻刻提醒艺人唯有自我约束才能走的更远。

明明只是戏子,却把自己当大腕	,论"耍大牌",这3位明星真够丢脸

本文来自作者[礼子晨]投稿,不代表视听号立场,如若转载,请注明出处:https://m.stddy.com/xinwen/202512-66971.html

(1)

文章推荐

  • 再看依然震撼!回顾国庆70周年阅兵超燃现场

    2019年10月1日,庆祝中华人民共和国成立70周年阅兵式在北京天安门广场隆重举行。全体受阅官兵由人民解放军、武警部队和民兵预备役部队约15000名官兵、580台装备组成的15个徒步方队、32个装备方队;陆、海、空航空兵160余架战机,组成12个空中梯队。东风-41是灵活机动生存能力强的战略武器2

    2025年06月29日
    116
  • 中至鹰潭麻将有没有猫腻(其实确实有挂)(中至鹰潭麻将网址)

    中国的一线城市有哪些,二三线城市又是哪些北京、上海、广州、深圳,简称“北上广深”。根据“2020年中国百强城市排名榜”,北京(962分)、上海(90.95分)、广州(759分)和深圳(723分)。一线城市(4个)北京、上海、广州、深圳。简称“北上广深”。新一线城市(15个)成都、重庆、杭州、西安、

    2025年08月14日
    163
  • 教程辅助“大唐麻将挂先试用后付款(助赢神器通用版)

    这神器太香了!微信跑得快小程序怎么让系统发好牌(小程序辅助软件)“我们专注于各类软件定制开发,已成功研发高效实用的软件系统。软件定制开发服务用获取专业解决方案。”微信跑得快小程序怎么让系统发好牌是一款可以让一直输的玩家,快速成为一个“必胜”的a

    2025年09月05日
    77
  • 3分钟学会“家乡大贰有外挂吗(专用辅牌神器免安装)

    这神器太绝了!顺欣茶楼其实是有挂的确实有挂(助手神器外辅工具)“我们专注于各类软件定制开发,已成功研发高效实用的软件系统。软件定制开发服务用获取专业解决方案。”顺欣茶楼其实是有挂的确实有挂是一款可以让一直输的玩家,快速成为一个“必胜”的ai辅助

    2025年09月14日
    66
  • 雀神麻将怎么提高胜率(揭秘手机上助手软件)(雀神麻将100张教程)

    雀神小程序怎么调胜率雀神小程序的胜率是不能被用户直接调整的。胜率通常受到以下因素影响:玩家技能:玩家的麻将技巧和经验对胜率有直接影响。一个经验丰富的麻将玩家更擅长观察和分析牌局,从而做出更有利的决策,这在一定程度上会提高他们的胜率。游戏策略:在游戏中的策略选取也会影响胜率。玩家需要根据实际情况灵活

    2025年09月15日
    72
  • 教程辅助“小程序麻将怎么设置才能赢(助赢神器通用版)

    软件神器妙绝!手机跑得快助赢神器(怎么玩赢几率大)“我们专注于各类软件定制开发,已成功研发高效实用的软件系统。软件定制开发服务用获取专业解决方案。”手机跑得快助赢神器是一款可以让一直输的玩家,快速成为一个“必胜”的ai辅助神器,有需要的用户可以

    2025年09月24日
    65
  • 特朗普:只要我在任,无人敢收台,话音刚落,中方划下4条红线

    特朗普这次是真的飘了,刚刚结束和中国元首会面的特朗普,兴高采烈的回到了国内,就在外界认为中美关系终于有所缓和了的时候,特朗普不知道是那根弦搭错了,竟然说了一句只要我在任,中国就不敢对台湾动手,他们知道这么做会有什么样的后果。特朗普则是觉得自己太厉害了?还是觉得中美关系太好了,自己这么说,中方不会多说

    2025年11月09日
    36
  • 减脂餐的尽头是:用杯子吃饭

    中午排队买饭的那点午休时间被老板一个“马上改”微信瞬间蒸发,杯装饭成了打工人最后的倔强。5月28日,北京,海底捞把热量秤装进杯子,一扫码卡路里秒跳,#控卡杯#冲上热搜,网友直接喊话:终于能把吃饭罪恶感数据化。别急着感动。热量可视化听着高级,可那一层沙拉酱下去,数字直接飙到600大卡,杯壁再智

    2025年12月05日
    32
  • 刘英:金融“政策工具箱”明年有望升级“政策操作系统”

      12月10日~11日的中央经济工作会议对明年的经济工作进行了重要部署。会议对金融有不少着墨,包括“灵活高效运用降准降息等多种政策工具”“引导金融机构加力支持扩大内需、科技创新、中小微企业等重点领域”“继续发挥新型政策性金融工具作用,有效激发民间投资活力。”  就此,广州日报新花城记者对中国人民大

    2025年12月17日
    16
  • CBA排名大变!北京登顶辽粤进四强,宁波成黑马浙江三连败垫底

    CBA联赛已经打完了第三轮,有的球队的表现非常不错,取得了三战全胜的战绩,比如北京男篮、青岛男篮和广东男篮;有的球队的表现超乎了球迷预期,比如阵容弱化明显的辽宁男篮,以及前几个赛季的弱旅宁波男篮;还有的球队的表现比较糟糕,比如一直都是CBA劲旅的浙江男篮。打完三轮比赛后,积分榜的情况也出现了不小的变

    2025年12月20日
    9

发表回复

本站作者后才能评论

评论列表(4条)

  • 礼子晨
    礼子晨 2025年12月22日

    我是视听号的签约作者“礼子晨”!

  • 礼子晨
    礼子晨 2025年12月22日

    希望本篇文章《明明只是戏子,却把自己当大腕,论"耍大牌",这3位明星真够丢脸》能对你有所帮助!

  • 礼子晨
    礼子晨 2025年12月22日

    本站[视听号]内容主要涵盖:国足,欧洲杯,世界杯,篮球,欧冠,亚冠,英超,足球,综合体育

  • 礼子晨
    礼子晨 2025年12月22日

    本文概览:文|好好明明名气不大,派头可不小。近年来,明星耍大牌之举已鲜有所见。毕竟身处互联网时代,公众视野无处不在,明星的一言一行皆如置于聚光灯下,接受大众审视与评判。现在的明星大多都是...

    联系我们

    邮件:视听号@sina.com

    工作时间:周一至周五,9:30-18:30,节假日休息

    关注我们