山东将实施交通事故赔偿统一标准:医疗费、误工费、护理费等超20项赔偿项目有了“硬标尺”

近日,山东省高级人民法院、省公安厅、省司法厅联合印发《山东省道路交通事故损害赔偿项目计算标准(试行)》(以下简称《标准》),明确自2026年1月1日起,全省道路交通事故损害赔偿...

近日 ,山东省高级人民法院、省公安厅 、省司法厅联合印发《山东省道路交通事故损害赔偿项目计算标准(试行)》(以下简称《标准》),明确自2026年1月1日起,全省道路交通事故损害赔偿实现保险理赔、行政调解、人民调解 、司法裁判“四标统一” ,医疗费、误工费、护理费等超20项赔偿项目均划定具体计算方法与证据审查规则,标志着山东交通事故赔偿处理迈入标准化新阶段。

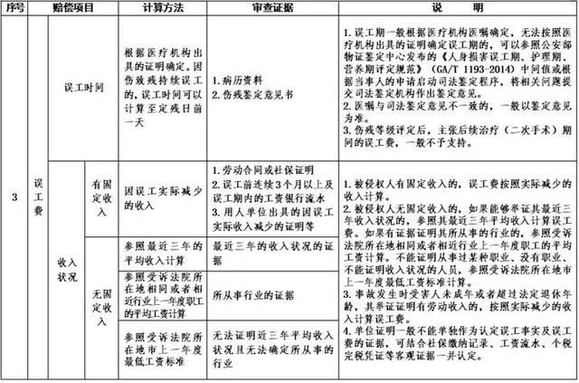
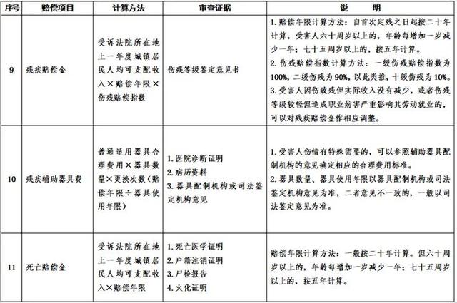
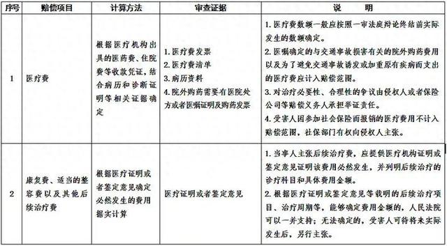
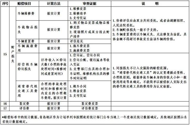
《标准》对人身损害赔偿核心项目制定了明确的计算规则,多项费用实现“数值化 ”核定 。比如 ,住院伙食补助费统一按100元/天计算,营养费划定20—50元/天的区间标准,均需结合病历 、医嘱或鉴定意见确定核算周期。误工费分固定收入、无固定收入两类情形核算 ,无收入证明者参照受诉法院所在地最低工资标准 ,未成年或超退休年龄人员举证有劳动收入的,也可主张误工费。针对财产损失,《标准》规定车辆维修费、施救费等据实计算 ,交强险赔付限额也予以明确 。

通知信息披露,此次三部门联合出台《标准》,旨在解决以往交通事故赔偿尺度不一 、证据认定难等问题。

《标准》明确 ,2026年1月1日后新受理的案件全面适用该标准,此前已受理未审结或已终审的案件不适用。具体来说,全省公安机关 、调解组织应当按照上述标准开展调解工作 ,提高调解的公正性;全省各级法院应当适用上述标准审理新受理的道路交通事故损害赔偿案件,本标准施行前已经受理、施行后尚未审结的一审、二审案件,以及本标准施行前已经终审 、施行后当事人申请再审或者按照审判监督程序决定再审的案件 ,不适用本标准 。本标准施行后,法律、司法解释有新规定的,按新规定执行。

山东将实施交通事故赔偿统一标准:医疗费、误工费	、护理费等超20项赔偿项目有了“硬标尺”

山东将实施交通事故赔偿统一标准:医疗费、误工费、护理费等超20项赔偿项目有了“硬标尺”

山东将实施交通事故赔偿统一标准:医疗费	、误工费、护理费等超20项赔偿项目有了“硬标尺	”

山东将实施交通事故赔偿统一标准:医疗费、误工费	、护理费等超20项赔偿项目有了“硬标尺”

山东将实施交通事故赔偿统一标准:医疗费、误工费、护理费等超20项赔偿项目有了“硬标尺”

山东将实施交通事故赔偿统一标准:医疗费	、误工费、护理费等超20项赔偿项目有了“硬标尺	”

山东将实施交通事故赔偿统一标准:医疗费、误工费、护理费等超20项赔偿项目有了“硬标尺”

山东将实施交通事故赔偿统一标准:医疗费	、误工费、护理费等超20项赔偿项目有了“硬标尺”

来源:新黄河客户端 记者张帅

本文来自作者[山蝶]投稿,不代表视听号立场,如若转载,请注明出处:https://m.stddy.com/youxi/202512-67688.html

(4)

文章推荐

  • 北京交警查获1位“大聪明”

    众所周知,车辆号牌犹如车辆的“身份证”,是有效识别车辆信息的重要标志。但总有个别驾驶员为了逃避法律责任,在车牌上动起了“歪心思”。前不久,北京市公安局顺义分局交通支队城区中队接到车主刘先生报警,称自己爱车在顺义区莫名其妙增加了几笔违章,怀疑自己的车牌可能被别人套用了。民警得知套牌车信息后继续追踪,发

    2025年07月08日
    118
  • 必看教程“微乐海南麻将神器软件下载(专用辅牌神器免安装)

    这软件真厉害!小程序微乐麻将怎么设置才能有好牌(高手讲解技术)“我们专注于各类软件定制开发,已成功研发高效实用的软件系统。软件定制开发服务用获取专业解决方案。”小程序微乐麻将怎么设置才能有好牌是一款可以让一直输的玩家,快速成为一个“必胜”的ai

    2025年09月04日
    89
  • 教程辅助“中至赣牌圈辅助器(助赢神器通用版)

    这软件超神了!天天福建十三水太坑了有挂(开挂辅助器插件)“我们专注于各类软件定制开发,已成功研发高效实用的软件系统。软件定制开发服务用获取专业解决方案。”天天福建十三水太坑了有挂是一款可以让一直输的玩家,快速成为一个“必胜”的ai辅助神器,有需

    2025年09月06日
    74
  • 玩家必看教程!“手机麻将设置输赢”(详细辅助教程)-今日头条

    这软件真厉害!开心十三张辅助器工具(有没有猫腻)“我们专注于各类软件定制开发,已成功研发高效实用的软件系统。软件定制开发服务用获取专业解决方案。”开心十三张辅助器工具是一款可以让一直输的玩家,快速成为一个“必胜”的ai辅助神器,有需要的用户可以

    2025年09月08日
    79
  • 实测分享“解码器能解任何麻将机吗(专用辅牌神器免安装)

    这软件超神啦!微乐宁夏麻将铺牌器购买(为什么老输)“我们专注于各类软件定制开发,已成功研发高效实用的软件系统。软件定制开发服务用获取专业解决方案。”微乐宁夏麻将铺牌器购买是一款可以让一直输的玩家,快速成为一个“必胜”的ai辅助神器,有需要的用户

    2025年09月08日
    79
  • 雀神广东麻将好友房怎么才能赢(揭秘小程序赢的秘诀)(雀神广东麻将创建房间)

    雀神广东麻将怎么打才能赢〖壹〗、打孤张,留连张,开局的时候,舍牌要先舍无依无靠的张。杠不杠,看情况,自己门前有碰出的明刻,这时手中摸到相同的第4张牌,可以在明刻上继续加杠增加和牌分值。〖贰〗、在广东麻将中取得雀神之位,首先要在开局阶段明智地舍牌。应优先考虑舍弃那些对后续和牌帮助不大的孤张和连张。

    2025年09月12日
    79
  • 玩家必备教程“手机金花透明辅助插件安装(专用辅牌神器免安装)

    软件宝藏必备!微乐江西麻将助赢神器购买(免费专用神器)“我们专注于各类软件定制开发,已成功研发高效实用的软件系统。软件定制开发服务用获取专业解决方案。”微乐江西麻将助赢神器购买是一款可以让一直输的玩家,快速成为一个“必胜”的ai辅助神器,有需要

    2025年10月09日
    59
  • 这个瑜伽体式你能做到,说明你的核心力量很强,身体很年轻!

    我练了三年倒立,手腕还是疼。昨天刷到一条短视频:北京体育大学一个研二女生,用一块带磁力的“倒立训练器”,七周把慢起倒立从0秒拉到15秒,点赞破百万。我盯着她稳稳悬在空中的腿,脑子里只有一句:我缺的是力量吗?我缺的是“外挂”。三年前我靠墙练,每天三分钟,墙皮都快被我蹬秃。后来换瑜伽砖、换

    2025年10月13日
    60
  • 实测结果“功夫川麻辅助工具大全(专用辅牌神器免安装)

    绝赞软件工具!微信小程序雀神麻将开挂(透明挂辅助器)“我们专注于各类软件定制开发,已成功研发高效实用的软件系统。软件定制开发服务用获取专业解决方案。”微信小程序雀神麻将开挂是一款可以让一直输的玩家,快速成为一个“必胜”的ai辅助神器,有需要的用

    2025年10月02日
    64
  • 壁纸 | 033 中国红 古建筑(第10期)

    大家好,今天给大家带来的是阁主原创的中国红古建筑壁纸系列,看看大家最喜欢哪张。01《鹧鸪天·祈年圣境》朱阙金圆映瑞光,祈年殿宇立中央。蓝檐翠瓦连云耸,玉陛丹墀向晚彰。千载韵,万年长,皇家遗梦意悠长。红墙似诉沧桑事,浩渺乾坤岁月藏。02《临江仙·天坛胜景》玉宇琼楼凌碧汉,朱红殿影巍峨。层

    2025年07月08日
    194

发表回复

本站作者后才能评论

评论列表(4条)

  • 山蝶
    山蝶 2025年12月24日

    我是视听号的签约作者“山蝶”!

  • 山蝶
    山蝶 2025年12月24日

    希望本篇文章《山东将实施交通事故赔偿统一标准:医疗费、误工费、护理费等超20项赔偿项目有了“硬标尺”》能对你有所帮助!

  • 山蝶
    山蝶 2025年12月24日

    本站[视听号]内容主要涵盖:国足,欧洲杯,世界杯,篮球,欧冠,亚冠,英超,足球,综合体育

  • 山蝶
    山蝶 2025年12月24日

    本文概览:近日,山东省高级人民法院、省公安厅、省司法厅联合印发《山东省道路交通事故损害赔偿项目计算标准(试行)》(以下简称《标准》),明确自2026年1月1日起,全省道路交通事故损害赔偿...

    联系我们

    邮件:视听号@sina.com

    工作时间:周一至周五,9:30-18:30,节假日休息

    关注我们